前々から「欲しいなー」と思っていた、フリップダウンモニター。
ですが、取り付け難易度がかなり高いとのことで、ずっと躊躇していました。
欲しくなっては諦め、また欲しくなっては諦めを繰り返す日々。こんな状態が3ヶ月も続いていたので、いっそのこと買ってしまえと。
で、遂にamazonで買っちゃいました。
XTRONSが販売するDVD内蔵9インチフリップダウンモニター、CR903です。
購入当時は送料込みで1万円を切っていました。最近のフリップダウンモニターは安い!
きっと中国製ですね。
ブラック、グレー、ベージュの3色がラインナップされていましたので、シエンタの内装色に合わせて、グレーを選びました。
■商品到着

持ち運びできるダンボール箱で届きました。商品が発砲スチロールで固定された、割としっかりした梱包です。早速開梱します。

これはフリップダウンモニターのオモテ面。車に取り付けたときに目にする面です。

そしてこちらが裏面。ここに見える金属板を加工して、天井に取り付けることになります。

同梱されていたアクセサリー類です。マニュアル、リモコン、電源ケーブル、緑色のFMアンテナケーブル、そしてゲームの入ったCD-ROMとゲームコントローラです。
なんと、CR903はゲームもできるんですよね。まあオマケ程度ですが。

裏面の金属板を取り外してみました。写真下の方に見えるのは車内照明用LED回路の入った基板です。

その基板を外して、ひっくり返してみました。LEDが4個ずつ、左右に並んでいます。
基板の中央に見える楕円のものは、LED照明をON/OFFするスイッチです。
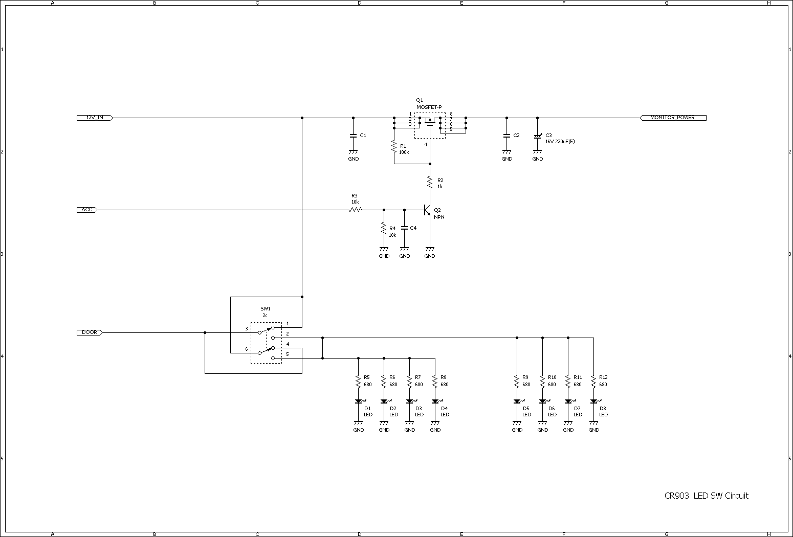
さて、ここでひとつ調べなければなりません。
既にフリップダウンモニターを取り付けられた皆さんのコメントをブログやHPで拝見すると、「海外製フリップダウンモニターの車内照明はほとんどがプラスコントロールだから、照明をドア連動にするには工夫が必要だ」ということが書いてあります。
マイナスコントロールの車にプラスコントロールの機器を接続すると、ドア連動させるための回路を壊すことがあるそうです。
プラスコントロールやマイナスコントロールが何のことが良く分からなかったので、ネットで調べてみました。
どうやら、ランプのプラス(電源)側でON/OFFするか、マイナス(GND)側でON/OFFするか、という制御方法のことを指しているみたいですね。
シエンタはマイナスコントロール、ということも、調べてみてわかりました。
じゃあ、CR903はどっちの制御か?ということも調べるために、先ほどの基板から回路図を描き出してみました。それがこちら。

うーん、、、プラスコントロールだ。。。
ドア連動にしなければこのままでも使えるのですが、ドアを開けたときにやっぱり照明は点いてほしいので、面倒ですが基板を改造することにしました。
続きは
照明ランプ改造編で。
PR